New Active

Recipe DOT Docs

Every recipe now tells its own story — visually.
Automated flowchart documentation for the entire recipe ecosystem.

microsoft/amplifier-bundle-recipes #56 #57 #58 April 2026

Recipes are invisible.

Amplifier recipes are powerful multi-step workflows — but they live as dense YAML files. As recipes grow in complexity (stages, approval gates, conditionals, parallel branches), understanding what a recipe actually does requires reading every line.

Pain Points

• New engineers can't tell what a recipe does at a glance
• Reviewers read YAML diffs without structural context
• No visual distinction between step types
• Sub-recipe calls are buried in text
• Approval gates and conditionals are invisible

# What does this recipe do? # How many steps? What order? # Where are the approval gates? name: validate-recipes version: 2.1.0 stages: validation: steps: - name: structural-validation agent: recipe-author prompt: | Validate all YAML files... - name: cross-reference-check agent: recipe-author depends_on: - structural-validation - name: convention-compliance - name: result-review agent: result-validator # ... 12 more steps # ... across 3 stages # ... 340 lines of YAML

Can you tell what this recipe does? Where the gates are?

Every YAML gets a flowchart.

Automatically. Co-located. Always fresh.

foo.yaml
Recipe source
recipe_to_dot.py
695 lines, pure Python
foo.dot
Graphviz DOT
foo.png
Visual diagram
🔬

Deterministic Core

recipe_to_dot.py — pure-Python module, 33 tests. No LLM needed for structure. Color-coded by step type.

🧠

LLM-Enhanced Labels

generate-recipe-docs recipe rewrites labels so non-technical readers can understand each step.

🔄

Auto-Freshness

Embedded source_hash in every DOT file. Validation detects stale diagrams and regenerates them automatically.

Color-coded by step type.

Every node shape and color carries meaning. At a glance, you can see where humans are needed, which steps call sub-recipes, and where the workflow forks.

Blue Rectangles
Bash / script execution steps
Green Rectangles
AI agent steps (LLM-powered)
Gray Dashed
Sub-recipe calls (delegation)
Orange Diamonds
Human approval gates (staged recipes)
Yellow Diamonds
Conditional branches

Cluster Subgraphs

Stages become labeled clusters with dashed borders, so you can see the high-level flow (validation → review → generation) at a glance.

Stage: Validation
Step 1 Step 2 ⬥ Gate

From YAML wall to instant clarity.

Before: YAML only
name: simple-analysis steps: - name: gather-context agent: analyst prompt: | Analyze the codebase... - name: deep-analysis agent: analyst depends_on: - gather-context - name: write-report agent: reporter depends_on: - deep-analysis - name: generate-scripts agent: scripter depends_on: - deep-analysis
After: Auto-generated diagram
Simple analysis recipe flowchart showing 4 steps in a clear dependency chain

simple-analysis-recipe.yaml — the simplest case. It only gets more valuable as complexity grows.

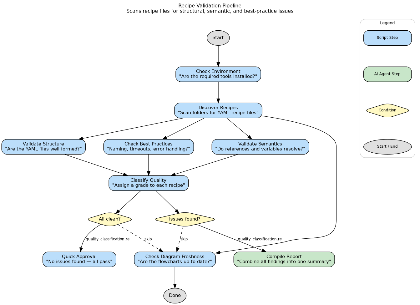
validate-recipes

A 3-stage, 14-step pipeline with validation, review, and auto-generation phases. Try understanding this from YAML alone.

validate-recipes flowchart showing 3 stages: validation, review, and generation with 14 color-coded steps

validate-recipes.png — auto-generated with LLM-enhanced labels

Every shape of recipe, visualized.

Staged approvals, parallel branches, sub-recipe calls — the system handles them all. 21 recipes now have auto-generated diagrams.

LLM rewrites labels for humans.

The deterministic core produces structurally correct diagrams with raw step names. The generate-recipe-docs recipe then passes each DOT through an LLM that rewrites every label into plain English.

Before (raw)

structural-validation cross-reference-check convention-compliance

After (LLM-enhanced)

Validate Structure — Are the YAML files well-formed? Cross-Reference Check — Do agents and steps align? Convention Compliance — Follow naming standards

Opt out with enhance_diagrams: "false"

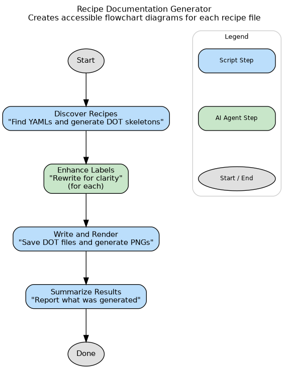
generate-recipe-docs pipeline diagram

The doc-generation pipeline itself

Diagrams that never go stale.

Every DOT file embeds a source_hash of the YAML it was generated from. Validation catches drift automatically.

📝
Edit YAML
⚠️
Hash mismatch
detected
🔄
Phase 7/7b
auto-regenerates
Diagram fresh
& committed

Phase 7: Check Freshness

Computes SHA-256 of each YAML and compares against the source_hash embedded in the DOT file comment header. Reports stale and missing diagrams.

Phase 7b: Auto-Regenerate

Runs the full pipeline (DOT generation + LLM label enhancement + PNG render) for any stale or missing diagrams. Enabled by default in validate-recipes.

// Embedded in every .dot file: // source_hash: a3f2c8e1b9d4... ← SHA-256 of the .yaml // generated_by: recipe_to_dot v1.0 // enhanced: true ← LLM-enhanced labels applied

Five pieces, one system.

⚙️

recipe_to_dot.py

695-line deterministic converter. YAML in, DOT out. 33 tests. No LLM dependency.

📋

generate-recipe-docs recipe

LLM-powered label enhancement pipeline. Turns technical step names into human-readable descriptions.

validate-recipes Phase 7 + 7b

Freshness checking and auto-regeneration integrated into the existing validation pipeline.

📖

recipe-to-dot skill

Documents the convention and freshness model so agents and humans follow the same rules.

🤖

Agent Awareness

recipe-author and result-validator agents now know about the diagram convention. They generate and validate diagrams as part of their normal workflow.

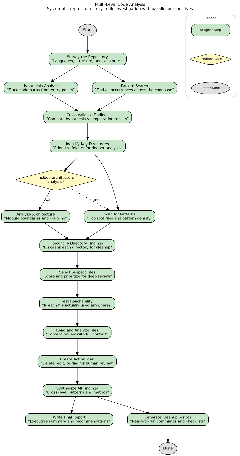
Visual Diagrams → Immediate Improvement

While reviewing the newly generated diagram for multi-level-python-code-analysis, it was immediately obvious that several steps could run in parallel — something invisible in 700+ lines of raw YAML. The diagram made it obvious. Result: v1.0.0 → v1.1.0 with 3 parallel fork-join pairs, shipped the same day.

Phase 1 — Fork
hypothesis analysis exploratory analysis
→ differential analysis (join)
Phase 2 — Fork
architectural analysis exploratory analysis
→ differential analysis (join)
Phase 4 — Terminal Fork
final report action scripts
Both terminal — run simultaneously

The takeaway: visual docs aren’t just documentation — they’re a design tool. Seeing the flow surfaced optimization opportunities that were invisible in raw YAML.

multi-level-python-code-analysis flowchart showing 15 steps with 3 parallel fork-join pairs

15 steps, 3 fork-join pairs — spotted in the diagram, invisible in YAML

By the numbers.

695
Lines of Python
recipe_to_dot.py
33
Tests
Deterministic converter
21
Recipes Documented
DOT + PNG shipped
3
PRs Merged
#56, #57, #58

PR #56

Core recipe_to_dot.py module, tests, initial DOT generation for all recipes

PR #57

LLM-enhanced label pipeline, generate-recipe-docs recipe, validation integration (Phase 7/7b)

PR #58

Parallelized multi-level-python-code-analysis with depends_on across 15 steps

Repository: microsoft/amplifier-bundle-recipes

How we know what we know.

Data Sources

  • PR #56, #57, #58 on microsoft/amplifier-bundle-recipes
  • Line count from recipe_to_dot.py source (695 lines)
  • Test count from test suite (33 tests)
  • Recipe count from shipped DOT+PNG pairs in repository (21 files)
  • Step count in multi-level-python-code-analysis.yaml (15 steps with depends_on)
  • Version bump recorded in recipe YAML header (v1.0.0 → v1.1.0)

What's Not Claimed

  • No runtime performance benchmarks — parallelization benefit depends on executor implementation
  • No user adoption metrics yet — this is a new feature, not a measured improvement
  • LLM label quality is subjective — examples shown are representative, not guaranteed

Feature Status

  • Recipe DOT Docs system: Active — integrated into validate-recipes, shipping with all recipes
  • LLM-enhanced labels: Active — enabled by default, opt-out with enhance_diagrams: "false"
  • Parallelized code analysis: Active — v1.1.0 shipped

Data as of: April 2026  |  All metrics from direct repository inspection

Your recipes
deserve diagrams.

Every new recipe gets a flowchart automatically.
Every existing recipe already has one.

Create a recipe

Write your YAML as usual. The recipe-author agent generates the diagram automatically.

Validate

Run validate-recipes. Phase 7 checks freshness. Phase 7b regenerates stale diagrams.

Review visually

Open the PNG next to any recipe. See the flow, the gates, the branches — instantly.

microsoft/amplifier-bundle-recipes
1 / 14